如何评价Karpathy提出的个人知识库的架构?

知乎话题榜  • 2026-04-06 12:271次浏览
如何评价Karpathy提出的个人知识库的架构?
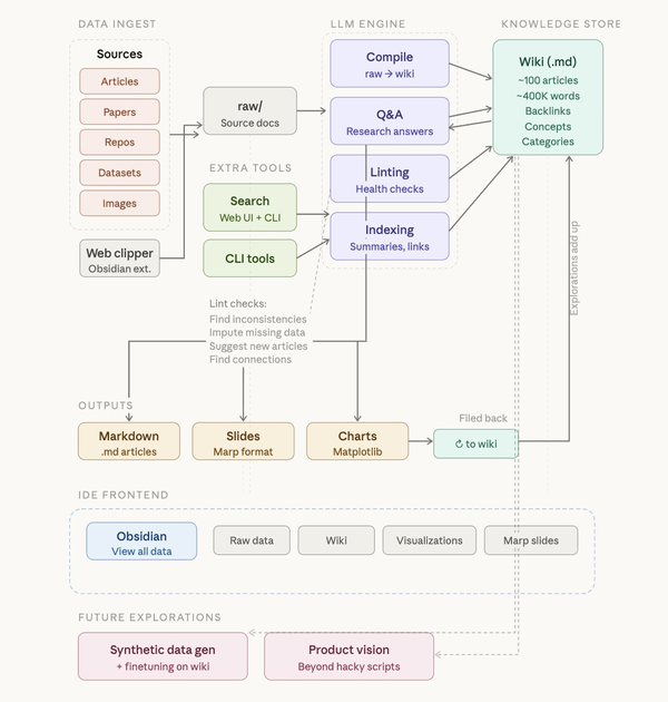
Andrej Karpathy再一次发表了高热度推文,他描述了一个依靠LLM打造个人知识库的系统架构。这篇推文阅读量高达1700万,而后他又补充了一条Github Gist,作为这个知识库的Spec,可以把它看作“源代码”,把它交给Coding Agent就能开发出一个这样的知识库系统。 推文:https://x.com/karpathy/status/2039805659525644595 Gist:http://gist.github.com/karpathy/442a6 你如何看待这个知识库的设计?

查看详情...