贾浅浅论文被指涉嫌抄袭其父贾平凹,个别段落时隔 20 年「张冠李戴」重新发表,怎么回事?是否构成抄袭?

知乎话题榜  • 2026-04-02 22:573次浏览
贾浅浅论文被指涉嫌抄袭其父贾平凹,个别段落时隔 20 年「张冠李戴」重新发表,怎么回事?是否构成抄袭?
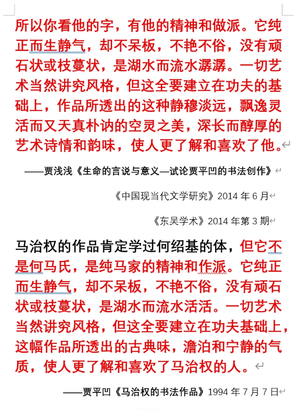
3月30日,鉴抄博主“抒情的森林”发帖称,贾浅浅于2014年6月发表的论文《生命的言说与意义一试论贾平凹的书法创作》中部分内容,与其父贾平凹1994年发表的《马治权的书法作品》一文高度相似,相同的语句跨越20年,被用于评述两位书法作者的风格。 “抒情的森林”社交网络截图 据悉,作家贾平凹爱好书法,而且其书法厚重稚拙,作品散见于《收获》等刊物。马治权,也是陕西籍作家、书法家。 贾平凹在《马治权的书法作品》一文中,用“纯正而生静气,却不呆板,不艳不俗,没有顽石状或枝蔓状,是湖水而流水活活”等语句评价马治权的书法作品。 然而,就是这篇贾平凹发表于1994年7月、刊登于1998年第5期《书画艺术》的书法评述,20年后,部分语句被用在了自己身上。 记者注意到,贾浅浅的论文《生命的言说与意义一试论贾平凹的书法创作》发表于2014年6月《中国现当代文学研究》和2014年第3期《东吴学术》,文中使用“它纯正而生静气,却不呆板,不艳不俗,没有顽石状或枝蔓状,是湖水而流水潺潺...”等语句评价其父亲贾平凹的书法艺术风格,且未标注引用文献。 值得注意的是,记者查询发现,贾浅浅《生命的言说与意义一试论贾平凹的书法创作》一文,系西安建筑科技大学校青年科技基金项目“感应自然体验人生的法门——文学视野下贾平凹书画艺术的研究”(项目编号:QN1249)的研究成果。 西安建筑科技大学建筑学院2015年5月18日发布的《西安建筑科技大学青年科技基金管理办法》显示,青年科技基金资助强度不超过0.5万元,项目研究期限不超过2年。 记者注意到,相关帖文在社交媒体发布后,引发热议。有网友调侃“这就叫传承”、“DNA里的文脉”。 目前,贾浅浅、贾平凹尚未对此做出回应。 公开资料显示,贾浅浅是中国当代诗人、西北大学文学院副教授,作家贾平凹之女,1979年11月出生,2003年8月起,开始担任西安建筑科技大学教师。2017年,获第二届陕西青年文学奖。2018年1月,出版个人自选诗集《第一百个夜晚》。2019年6月,与崔永元、方方等合著《我们的父亲》;2020年3月,出版诗集《椰子里的内陆湖》。2024年12月,获得西北大学博士学位。 贾浅浅(中)资料图 贾浅浅近年来主要科研成果包括《生命的言说与意义——试论贾平凹的书法创作》《文学视域下贾平凹绘画艺术研究》《男权秩序中挣扎的女性类型》《审美泛化与文学真实观的转变》《历史与文学的双重变奏——贾平凹<古炉>的叙事策略》《诗人与时代》《写给父亲的一封信》《我读<山本>》等论文,完成陕西省教育厅专项科研计划项目《贾平凹书画与文学艺术精神关联性研究(2015.1—2016.12)》,并曾于2017年12月获第二届陕西青年文学奖(诗歌奖)。 贾平凹,生于1952年2月21日,原名贾平娃,当代著名作家。陕西省商洛市丹凤县人。中国作家协会理事、中国作家协会陕西分会副主席。1975年毕业于西北大学中文系,同年开始发表作品。1997年凭借《满月儿》,获得首届全国优秀短篇小说奖。2003年,先后担任西安建筑科技大学人文学院院长、文学院院长。2008年凭借《秦腔》,获得第七届茅盾文学奖。 贾平凹和自己创作的书法作品 资料图贾浅浅论文被指涉嫌抄袭其父贾平凹,个别段落时隔20年“张冠李戴”重新发表

查看详情...